电话: 0598-3620889

邮箱:info@yonglin.com

中央企业中国林业集团控股 | 股票代码:000663
永安林业 Logo永安林业 logo
  • 首页
  • 新闻公告
    • 国资动态
    • 集团要闻
    • 公司新闻
    • 行业动态
    • 通知公告
  • 业务板块
    • 板材家居领域
      • 纤维板
      • 永林蓝豹家居
        • 永林蓝豹健康饰面板
        • 永林蓝豹地板
        • 永林蓝豹健康木门
    • 森林经营领域
      • 原木
      • 种苗
      • 绿化苗木
      • 永林山珍
  • 党建工作
    • 党的二十届四中全会精神学习专栏
    • 党建宣传
  • 投资者关系
    • ESG专栏
    • 定期报告
    • 公司公告
    • 互动交流
    • 独立董事、监事交流和投资者教育专栏
  • 诚聘英才
  • 关于我们
    • 公司简介
    • 董事会
    • 领导团队
    • 组织架构
    • 荣誉资质
  1. 首页
  2. 新闻公告
  3. 公司新闻
  4. 正文


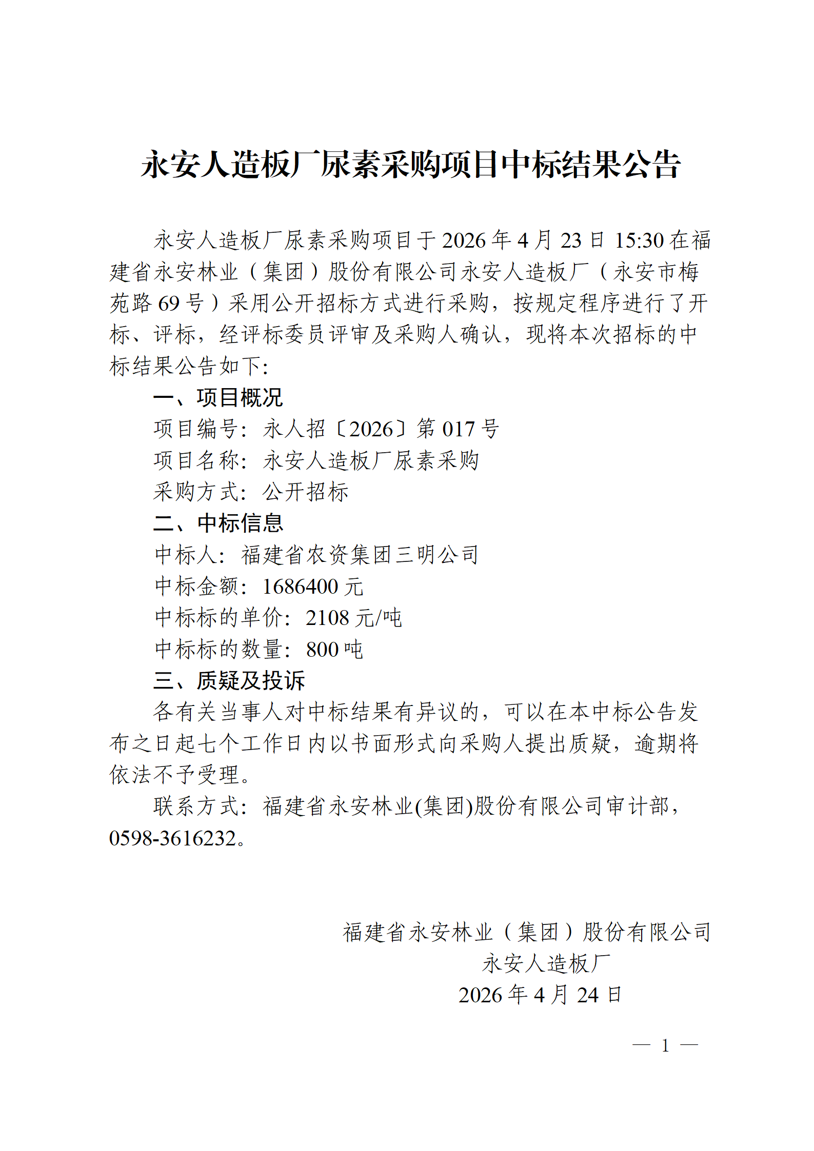
永安人造板厂尿素采购项目中标结果公告

2026-04-24  永安林业
 

0424永安人造板厂尿素采购项目中标结果公告(1)_01.png


最新动态
永安人造板厂三聚氰胺采购项目中标结果公告
2026-04-24 14:58:25
永安人造板厂三聚氰胺采购项目中标结果公告
永安人造板厂尿素采购项目中标结果公告
2026-04-24 14:56:41
永安人造板厂尿素采购项目中标结果公告
2026-04-22 17:02:14
【子企业动态】科技兴林,种苗先行——种苗中心在漳开展桉树良种筛选试验
2026-04-22 16:57:12
【子企业动态】荷兰Intergamma B.V.公司到访永安人造板厂
2026-04-20 16:39:41
永安林业亮相福建省工业循环经济现场会分享绿色转型“永林经验”
联系方式
  • 电话:0598-3620889(股份公司本部)
       0598-3657353(森林经营分公司)
       0598-3625178(永安人造板厂)
       0598-3661976(永林蓝豹家居)
  • 邮箱:info@yonglin.com
  • 公司地址
  • 公司地址:福建省三明市永安市燕江东路819号
  • 欢迎关注我们!
友情链接: 中国林业集团有限公司
编号:闽ICP备2022011727号-1